Create Your First Project
Start adding your projects to your portfolio. Click on "Manage Projects" to get started
CNC Simulations & Stress Analysis
Location
Chihuahua, Mexico – Universidad Autónoma de Chihuahua (Autonomous University of Chihuahua)
Date
Fall 2023
Role
Student Engineer – Design, Simulation & Manufacturing
Project Type
CNC Machining Simulation & Structural Stress Analysis
Tools / Software Used
CNC Simulator, Siemens NX (FEA & stress analysis)
Focus Area
Manufacturing processes validation, stress distribution analysis, design for manufacturability (DFM)
Status
Completed
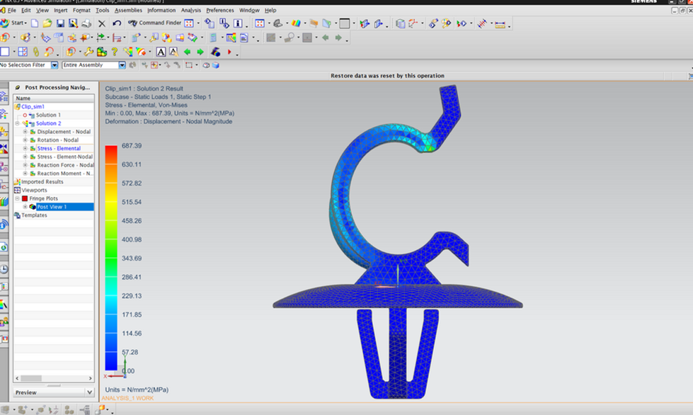
In Fall 2023, during my studies at the Universidad Autónoma de Chihuahua, I developed a collection of engineering simulations focused on CNC manufacturing processes and structural analysis. The project combined virtual machining in CNC simulators with stress and deformation evaluations of mechanical components in NX.
The CNC simulations involved programming and verifying machining sequences for different parts, ensuring toolpath accuracy, and validating material removal strategies. These exercises provided experience in bridging the gap between digital design and real-world manufacturing, reinforcing knowledge in design for manufacturability (DFM).
In parallel, I performed finite element analyses in NX on various mechanical components to evaluate stress distributions, deformation behavior, and safety factors under applied loads. This dual approach of manufacturing simulations and structural validation strengthened my ability to integrate design, analysis, and production considerations into a cohesive engineering workflow.













































